广东广东会涂料科技有限公司,欢迎您!
广东会涂料

20年专注工业防腐油漆研发、生产、销售

自主品牌 自有工厂

工业防腐漆咨询

188-2689-7971

400-6727737

广东会涂料

产品中心

Product

咨询热线

188-2689-7971
联系广东会涂料

广东广东会涂料科技有限公司

联系电话:188-2689-7971

电子邮箱:dengtingshuang@126.com

公司地址:广东省东莞市松山湖园区科技十路4号29栋1单元301室

立即咨询 在线留言

  • HM-366 环氧底面合一防腐漆
  • 产品名称:HM-366 环氧底面合一防腐漆
  • 规 格:双组份:25KG或16L
  • 是否可调色:根据我公司色卡或用户要求订制
  • 用途范围:可自做底漆的油漆配套,也可在环氧配套中做中间漆或面漆,使用于中等至严重腐蚀性大气
  • 采购咨询:188-2689-7971
  • 0
点击咨询
  • 技术参数
  • 安全措施
  • 施工指导
  • 产品认证


    HM-366 环氧底面合一防腐漆介绍

    产品名称              环氧底面合一防腐漆

    产品总述              HM-366 是一种双组份聚酰胺加成物固化高固份厚浆环氧漆。其漆膜坚韧,具有良好的湿润性。

    产品规格              双组份;25kg 或 16L

    产品货号              HM-366

    产品颜色              灰色、黑色、绿色、蓝色、白色 

    产品特性              优良的耐腐蚀性能,高体积固含。

    推荐用途              可自做底漆的油漆配套,也可在环氧配套中做中间漆或面漆,使用于中等至严重腐蚀性大气环境。


      基料类型

      环氧树脂

      颜料类型

      防锈颜料 

      表面

      平光

      固化剂

      HG-366-4

      稀释剂

      HX-50

      工具清洗

      HX-50

      稀释剂用量

      无气喷涂:≤25%       空气喷涂:≤50%       刷涂:≤5%

      表干时间

      1 小时(23℃)

      指触干

      6 小时(23℃)

      完全固化

      7 天(23℃)

      重涂时间

      4 小时后(23℃)

      混合比例

      质量比:4(主漆):1(固化剂)       体积比:3(基料):1(固化剂)

      密度

      约 1.45kg/L 

      混合密度

      约 1.25kg/L 

      体积固体份

      75±1% 

      闪点

      25℃

      混合使用期

      7 小时(23 ℃)

      理论涂布率

      7㎡/L80μm 干膜厚度计算

      单层膜厚

      湿膜:107μm           干膜:80μm

      施工方法

      刷涂,辊涂,淋涂,无气喷涂

      挥发性有机化合物

      280 g/L 

      喷孔

      无气喷涂:0.43-0.48mm          空气喷涂:1.2-2.5mm

      出口压力

      无气喷涂:15 MPa          空气喷涂:3-5 MPa

      环境温度

      最低:5℃ 

      底材温度

      高于露点以上 3 ℃

      储存和产品有效期  

      1年。产品储存必须遵守国家规定。应保存于阴凉、通风良好的地方,避免过高的温度。容器必须牢固密封。  


    HM-366 环氧底面合一防腐漆优势


    HM-366 环氧底面合一防腐漆优势

    1.附着力强

    环氧底面合一防腐漆持久耐用,附着力强,防锈能力强

    2.柔韧性好

    HM-366 环氧底面合一防腐漆漆膜干燥快、柔韧性好,与多种金属基材

    均能形成稳定牢固的键,从而抑制了膜下开裂和锈的迁移

    3.防腐性好

    HM-366 环氧底面合一防腐漆成膜物结构中分子有较多的官能团,在成

    膜过程中能彼此反应,形成交联密度高的网状立体结构,从而增强涂料

    的防腐蚀性

    4.密闭性能好

    该款HM-366 环氧底面合一防腐漆产品它能阻止酸,碱,水蒸气,盐等

    对金属基材的腐蚀,对金属基材进行全面系统保护


    广东会合作品牌


    广东会合作品牌


    广东会涂料企业优势


    22542354.jpg

    4f265987bd03892ef7610a51e619a0f.jpg

    ● 广东会拥有20年工业防腐漆研发经验,同时拥有8名专职研发技术人员,以及

    2名40年以上经验的技术顾问

    ● 有油性厂+水性厂面积1.7万平方米,年产能1.8万吨;厂家直销模式,没有中间商环节,价格优惠合理

    1636364194905561.jpg


    完善检测机器设备 管理体系认证

    60964c194e29766c8c99996f1686d20.jpg

    ● 广东会漆拥有完善的检测机械设备,如 QUV人工老化测验机、中性盐雾测试机、

    气相色谱仪、液压式附着力测试仪等

    ● 通过了ISO9001质量管理体系、ISO14001环境管理体系、ISO45001职业健康

    安全管理体系认证

    完善检测机器设备 管理体系认证


    自有施工团队  知名品牌合作

    8974fa70cb19e770f928e5b327bd98d.jpg 

    ● 广东会自有专业的施工团队,提供上门施工服务,喷涂工艺娴熟,让您的涂装

    达到理想的工业防腐效果

    ● 广东会工业防腐漆与世界知名原料企业Bayer(拜耳)、BASF(巴斯夫)、Cytec

    (氰特)等建立长期稳定的原材料供应及技术合作关系

    自有施工团队  知名品牌合作




    广东会服务优势


    广东会涂料荣誉实力


    售前  

    根据对接的需求,快速给出工业防腐漆解决方案,为您提供产品性能

    指标<技术性能、施工性能>,同时给予综合成本分析产品的检验方法;

    售中

    为您提供专业技术人员上门培训服务,如产品性能详细介绍、底材前

    处理要求、产品检测,提供贴心的服务体验; 

    售后

    提供定时跟踪售后服务,如有问题迅速安排处理,为您提供相应的应急

    处理方案、技术支持,专业客服7*24小时在线;



    广东广东会涂料有限公司

    广东广东会涂料科技有限公司

    广东广东会涂料科技有限公司

           广东广东会涂料科技有限公司是一家集研发、制造、销售于一体的高性能重防腐涂料专业化企业,为用户提供安全、长效的防腐涂料及涂装解决方案。公司成立于2007年,2012年迁至东莞,油性漆生产基地设立在广东省惠州市,生产面积 1.2万 ㎡,溶剂型涂料年产能可达 1万 吨。2019年成立东莞市慧鸿新材料有限公司,生产基地坐落于广东省东莞市,生产面积 5000㎡,水性涂料年产能可达 8000 吨。

           公司业务范围涵盖各类腐蚀环境下的工业保护涂料、重防腐涂料,应用领域如:电力设备、车辆装备、工程机械、钢结构、石化机械、储罐、海洋装备等……【查看详情+】


    企业展示

    广东会涂料科技工厂图片





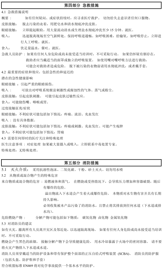
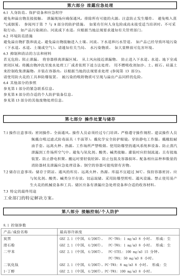
    警告:会引起眼睛和皮肤的刺激。反应的蒸汽可能会引起过敏人群的呼吸道刺激。可能会引起皮肤过敏反应。避免呼吸蒸汽。请勿触及眼睛、皮肤。要使用眼、耳、皮肤的防护用具,使用合适的面具,以避免潜在的呼吸道刺激。使用后用清水彻底的清洗皮肤。如有不适请咨询医生。衣物再次使用前要洗涤。如果没有呼吸要进行人工呼吸,最好嘴对嘴,并请医生处理。灼伤:放热反应会使产品变热,超出正常水平。在混合后要小心处理。使用手套。急救:如果不慎接触了眼睛,立即用清水冲洗至少 15 分钟,并脱去污染的衣鞋,用肥皂清洗接触后的皮肤。

    提请注意:此文件不是正式的技术文件,所列出的信息是可靠的。提供的每个数值都是作为理论数据从产品的配方中计算出来的。由于使用条件非生产商所能控制,这里的信息不做为担保。产品只是用于专业使用。如有任何问题,请与当地广东会涂料服务点或代理商联系。





    表面处理

    新钢材:喷砂至 Sa2.5 级标准,必要时,为保护刚喷砂的表面可涂上一层适当的车间底漆。最后施工前,彻底清理在贮运和加工过程中被损坏的车间底漆以及沾污的部位。用本品或其他指定环氧漆修补损坏部分。

    维修保养:用适当的清洁剂清除油脂。用高压淡水清除盐份和其它污物,用喷砂或动力工具除去浮锈和其它松散物质。磨平边角,扫除残渣,补上完整的漆膜,使其达到原漆膜厚度。



    混合和稀释

    HM-366,是双组分产品,有确定的成分配比。需要把每桶涂料全部混合在一起后使用。先把基料搅拌至均匀状态,再按量缓慢加入固化剂并搅拌 3 分钟。建议使用可调速动力搅拌器。不要过分搅拌,否则会加速固化和缩短产品的寿命。高温将缩短混合物的活性期。低温可延长


    施工

    HM-366 可使用无气喷涂、刷涂和辊涂。在狭小空间施工时,必须要有很好的通风。避免在有明水和雨淋时施工。当使用无气喷涂时,为取得良好的喷涂效果,建议使用 0.53mm 的喷嘴,输出压力 17.5 MPa。



    HM-366 环氧底面合一防腐漆认证

    HM-366 环氧底面合一防腐漆认证

    HM-366 环氧底面合一防腐漆认证

    HM-366 环氧底面合一防腐漆认证

    HM-366 环氧底面合一防腐漆认证

    HM-366 环氧底面合一防腐漆认证

    HM-366 环氧底面合一防腐漆认证

    HM-366 环氧底面合一防腐漆认证

    HM-366 环氧底面合一防腐漆认证

    HM-366 环氧底面合一防腐漆认证


上一个产品: 没有了
下一个产品:HM-350环氧磁漆

公司名称:广东广东会涂料科技有限公司

公司地址:广东省东莞市松山湖园区科技十路4号29栋1单元301室

客服电话:王女士 18826897971

技术业务:朱先生 18145880877

邮箱地址:dengtingshuang@126.com

广东会涂料 广东会涂料
版权所有?广东广东会涂料科技有限公司      备案号: 粤ICP备15000371号    技术支持: 京马网    傲马系统